ODERSKÉ ŠIFRY 2
Jak už jsem výše zmiňoval,tak tato keš je předchůdce jedné z mých první keší.Bohužel,po 57 nálezech a téměř ročního působení,jsem ji poslal do archivu,neboť neustálé obnovování STAGŮ bylo pracné a přitom si ji téměř nikdo neodlovil.
Takže jsem přišel s touhle,odolnější
a doufám že i interaktivnější variantou.
Jak najít keš ?
Tahle keš se skládá z celkem 4 STAGŮ a finálové krabičky.Ovšem,k nalezení finálové krabičky vám stačí najít pouze TŘI STAGE !
Na souřadních všech níže uvedených stagů se nachází QR KÓD !
K načtení QR kódu potřebujete mobil se staženou aplikací,která dokáže načítat QR kódy.
Všechny STAGE jsou umístěny u zajímavých míst,které jsou popsány níže.
Co se stane,jakmile najdu QR kód ?
Po nalezení QR kódu ho pomocí stažené aplikace oskenujete a sdělí vám tyto DVĚ VĚCI.
1.Sdělí vám nápovědu,kde se keška nachází.
2.Sdělí vám písmenko a k němu číslo,které je nutné k otevření zámku na keši.
Jak už jsem říkal,tak v každé keši bude indície,kde se keška nachází.Je jen na vás,kolik indícií vám bude k nalezení stačit.
ALE,musíte najít aspoň tři stage,aby jste zjistily potřebnou kombinaci zámku,který chrání keš.

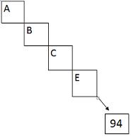
Tohle je tabulka,která vám může pomoci.Jakmile budete mít nalezené alespoň tři číslice,tak je můžete dosadit do tabulky a vypočítat si chybějící čísla.Z tabulky je vidět že A+B+C+E = 94
Jakmile budete znát všechna číslice,tak je stačí dosadit do tohoto vzorce a dostanete číselnou kombinaci zámku na keši.A jakmile podle indícií poznáte místo,kde je keška,tak už vám nic nebrání si pro ní zajít.
(A*B*C)-(45*E)
STAGE 1 -QR kód se nachází na úvodních souřadnicích
Vpravo u cesty stojí socha sv. Jana Nepomuckého. Toto barokní dílo vytvořil olomoucký sochař David Zrna v roce 1714. Sochu dal postavit majitel oderského panství Marcus Antonius de Rochowille, jako dík šťastného návratu z boje. Naproti se nachází socha sv. Františka z Asii. Jedná se o práci stejného autora. Nechal ji záhy na to postavit nový oderský pán Hrabě František Leopold Lichnovský.Kousek od soch vede dolů do parku kamenné schodiště. Chodníčky parku vedou k památníku rudoarmějců. Po roce 1989 byl památník přejmenován na „obětem II. světové války“, i když v hrobce leží pouze sovětští vojáci. Jako poslední zde byly v roce 2002 uloženy se všemi poctami ostatky sovětského vojáka nalezené v lese nedaleko města.

STAGE 2 -QR kód se nachází na souřadnicích : N 49° 39.861 E 017° 49.679
Tohle je jedna z největších budov v Odrách.Je to Základní škola Komenského, postavená v letech 1929 – 30.Před budovou školy stávala socha T. G. Masaryka. Ta však byla v 60. letech odstraněna a nahradila ji plastika J. A. Komenského.

STAGE 3 -QR kód se nachází na souřadnicích : N 49° 39.809 E 017° 49.891
Nyní se nacházíte u obchodního domu "Odra".Na místě tohoto obchoďáku stával dříve ve 14. století čtyřboký mohutný hrad s tlustou obrannou věží.Prvním pánem Oder byl Zbyněk z Tvorkova.Ten obdržel Ves od knížete opavského Mikuláše v roce 1346. V roce 1357 však již vlastnil město Odry Štěpán ze Šternberku. V tu dobu již mohl oderský hrad zcela určitě existovat. Nasvědčuje tomu keramika nalezená v odvalech stavby, která se hlásí do 2. poloviny 13. století až 14. století. Existuje však legenda, že hrad měli založit templáři na začátku 13. století. Dnes tyto domněnky již nemůžeme potvrdit, protože písemné prameny o vzniku hradu mlčí. v 16. století za vlády pánů ze Zvole byl hrad přestavěn na renesanční zámek. V roce 1730 za pánů Lichnovských dochází k další přestavbě renesančního zámku do barokního slohu. Vznikl tak otevřený čestný dvůr se středním dvojramenným schodištěm. Střecha dostala typickou barokní mansardovou úpravu. V roce 1964 však v únorových mrazivých dnech ze 2/3 vyhořel. Následně pak v roce 1966 byly zbytky zámku přes protesty veřejnosti i památkářů odstřeleny. Zmizela tak nejcennější památka města.

STAGE 4 -QR kód se nachází na souřadnicích : N 49° 39.730 E 017° 50.000
Teď se nacházíte v zámeckém parku.Patřil k bývalému zámku a v roce 2011 byl kompletně předělán,ale dochovaly se pozůstatky hraded.
