Libinska Hradla Mystery Cache
-
Difficulty:
-
-
Terrain:
-
Size:
 (small)
Please note Use of geocaching.com services is subject to the terms and conditions
in our disclaimer.
Ahoj, chceš být na chvílí inženýrem jaderné elektrárny? Tak to jsi na správném místě, jen si s sebou nezapomeň vzít všechny svoje mozkové závity.
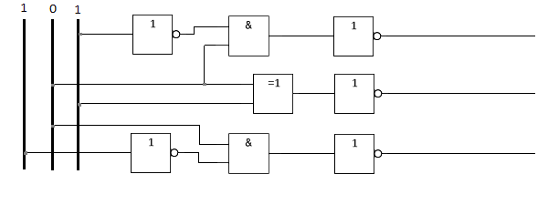
Hlavní počítač elektrárny se zbláznil, a potřebujeme právě tebe pro záchranu celého reaktoru. Reaktor má čtyry zámky které musíte překonat. Tenhle je tu jako první:
Ty tlusté čáry vlevo jsou vstupy. Ty čáry co vedou úplně doprava jsou výstupy. První čára vede z 1 a nic se s ní neděje, tudíž na konci bude taky 1. Druhá čára vede z 0. Nic se s ní neděje a tudíž na konci bude stále 0. Třetí čára je to samé co ta první. Výsledek prvního klíče je tedy 101. U ostatních klíču budeš mít vždy na výber jaké číslo ti dá pro zjištění finálního kódu reaktoru. V tomto případě ti tedy přímo dávám první část kódu a to A = 0. Od teď musíš jít sám nebo sama.
Správný výsledek tohoto klíče bude písmeno B. 111 = 2 | 010 = 8 | 001 = 1 | 100 = 5
Správný výsledek tohoto klíče bude písmeno C. 110 = 5 | 011 = 3 | 010 = 7 | 101 = 4
Správný výsledek tohoto klíče bude písmeno D. 000 = 3 | 010 = 9 | 111 = 1 | 110 = 7
Správný výsledek tohoto klíče bude písmeno E. 101 = 4 | 110 = 2 | 001 = 6 | 011 = 8
Kód reaktoru je tudíž
49 C(B+1).DED
017 AC.ECB
Additional Hints
(Decrypt)
An Jvxv wr gb Ybtvpxý Pyra
Ubqar šgrfgí
Treasures
You'll collect a digital Treasure from one of these collections when you find and log this geocache:

Loading Treasures