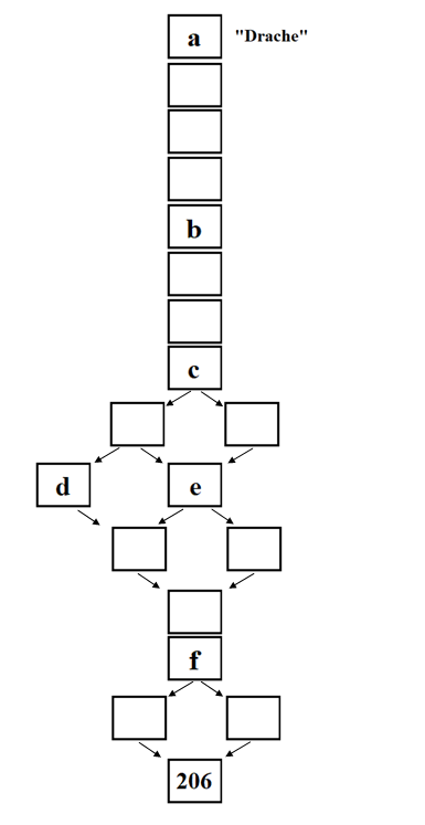
Bei dem Drachen und ihren Töchtern handelt es sich um ein Äonen altes Geschlecht. Wie ihr euch bestimmt vorstellen könnt, verläuft die Vererbung hier etwas anders. 
Könnt ihr diesen Stammbaum entschlüsseln?
Seid bei der Lösung besonders vorsichtig und kitzelt den Drachen nicht! Ihr wollt doch nicht die Macht des Drachen entfesseln. Das wäre unverantwortlich. 

Nachdem ihr den Drachen hoffentlich nicht geweckt und das Rätsel gelöst habt, dürft ihr euch dem Final nähern.
Es befindet sich hier:
N 51° (a)(b+f),(f-c)(b+d)(f) und E 010° (e-b)(d-c),(a+c)(e)(f+a-e)
Bei den Buchstaben a bis f handelt es sich um die (iterierten) Quersummen.
Viel Erfolg beim Lösen und Happy Hunting
.
You can check your answers for this puzzle on GeoChecker.com.