
Einleitung
Alarm, Alarm, dies ist keine Übung! Ich wiederhole: Dies ist KEINE Übung!
Im Reaktorblock "Sissi" bei Kraftwerk V011-R4D15-ROD4 wurde ein Brand gemeldet. Der Funkkontakt zum entsandten Krisenbekämpfungstrupp-Alpha ist abgebrochen und nun sind Sie an der Reihe - Team Omega - Ihr Können unter Beweis zu stellen. Begeben Sie sich unverzüglich zum Reaktorblock "Sissi" zur Dekontaminierung, verschließen Sie alle Lecks, machen Sie eine Bestandsaufnahme vom Iod-Vorrat und absolvieren Sie die letzte Gammastrahlenschutzversiegelung!
Folgende radioaktive Isotope sind großen Mengen entwichen und müssen wieder in ihren Behältern versiegelt werden:
Eine zusätzliche Ration Iod-Tabletten zum Schutz der Schilddrüse wurde kurz vor der Gammastrahlenschutzversiegelung (Sie befinden sich hier) platziert.
Missionsspezifikation
Sollten Sie bis hier hin kommen, haben Sie es fast geschafft. Die exakten physikalischen Koordinaten sind aufgrund der hohen Strahlungswerte von der Hauptplatine unbrauchbar gemacht worden. Uns liegt lediglich das letzte Fehlerprotokoll vor, bevor das System in den Notfallzustand heruntergefahren wurde.
--- START OF TRANSMISSION ---
| 29.02.2020 13:37:00 |
Start Stresstest Reaktorkern #01. |
| 10.03.2020 09:28:50 |
Kritischer Fehler bei Stresstest Reaktorkern #01. Notabschaltung. |
| 11.03.2020 08:15:00 |
Manueller Neustart. Start Stresstest Reaktorkern #02. |
| 17.03.2020 21:10:06 |
Kritischer Fehler bei Stresstest Reaktorkern #02. Notabschaltung. |
| 22.03.2020 05:15:51 |
Start Stresstest Reaktorkern #03. |
| 23.03.2020 23:12:32 |
Kritischer Fehler bei Stresstest Reaktorkern #03. Notabschaltung. Kritisches Strahlungsniveau - Notabschaltung der gesamten Anlage. Notabschaltung fehlgeschla... |
--- END OF TRANSMISSION ---
Können Sie die Daten wiederherstellen?
Hinzu kommt außerdem, dass Cpt. H.-P. Zoe bei der letzten Routineuntersuchung einen Unfall mit seinem Jetpack vermeldete. Seither ist die Schlüsselkarte für den physikalischen Zugriff an exponierter Stelle verloren gegangen. Seien Sie gewappnet!
Sonst noch irgendwelche Fragen? Dann gutes Gelingen - Abtreten!
Nachwort
Beachten Sie zusätzlich noch folgende Hinweise:
- Tragen Sie Ihren ABC-Schutzanzug (T5-Baumkletterzeug).
- Führen Sie Bandschlingen, mehrere dünne & lange Schraubenzieher, Teleskop-Armverlängerung und einen feinen, dunklen Permanentmarker mit sich.
- Tun Sie nur Dinge, die in Ihren Fähigkeiten stecken. Sie sind für Ihre eigene Sicherheit verantwortlich. Setzen Sie keinesfalls Ihr Leben auf’s Spiel und handeln Sie immer nach eigenem Tun und Können. Jegliche Haftung obliegt Ihnen.
- Rechnen Sie mit eingeschränkter Funkverbindung.
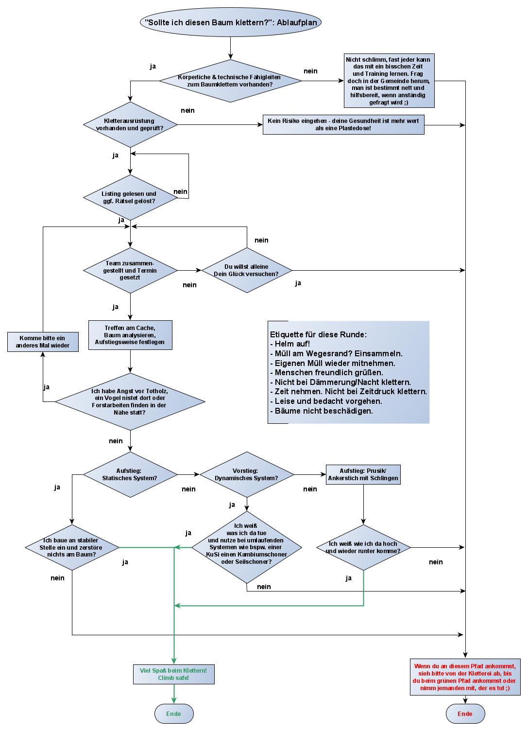
- Dieser Ablaufplan hilft bei erfolgreicher Durchführung.
Anhang
- Sie haben noch nicht die Nase voll? Hier gibt's T5er ohne Ende!
- Wollen Sie etwas neues sehen und beim Innen-/Außeneinsatz Ihre Fähigkeiten beweisen? Senden Sie umgehend Ihre aussagekräftigen Bewerbungsunterlagen an die T.R.O.L.L - Agency!